Equipamento de Proteção Individual
EQUIPAMENTO DE PROTEÇÃO INDIVIDUAL (EPI)
Considera-se Equipamento de Proteção Individual (EPI) todo dispositivo ou produto de uso individual, utilizado pelo trabalhador, destinado à proteção contra riscos capazes de ameaçar a segurança e a saúde no ambiente de trabalho, em conformidade com a legislação vigente.
CATÁLOGO DE EPI
Consulte o catálogo institucional de EPIs disponibilizado pelo IFS, contendo a relação dos equipamentos adotados, suas especificações técnicas e respectivas aplicações.
FICHA DE ENTREGA DE EPI
A ficha de entrega de EPI é o documento destinado ao registro formal do fornecimento dos equipamentos ao servidor, contendo informações como tipo de EPI, data de entrega e assinatura do responsável e do usuário.
RESPONSABILIDADES
O IFS, enquanto instituição pública que possui em seu quadro funcional trabalhadores, obriga-se a fornecer aos servidores os EPIs.
O IFS, enquanto instituição educacional, obriga-se a informar ao seu corpo discente sobre a aquisição de EPIs como material didático.
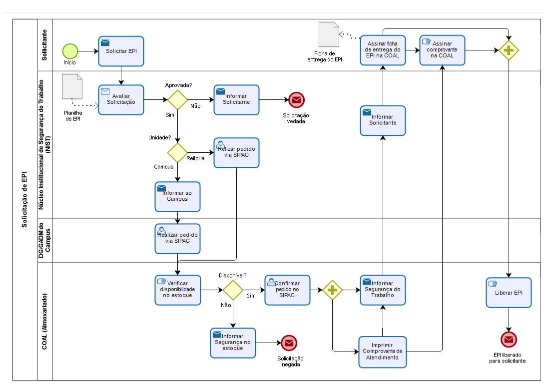
FLUXOGRAMA PARA SOLICITAÇÃO DE EQUIPAMENTO DE PROTEÇÃO INDIVIDUAL (EPI)
Navegue pelos processos para solicitação de Equipamento de Proteção Individual - EPI



Redes Sociais