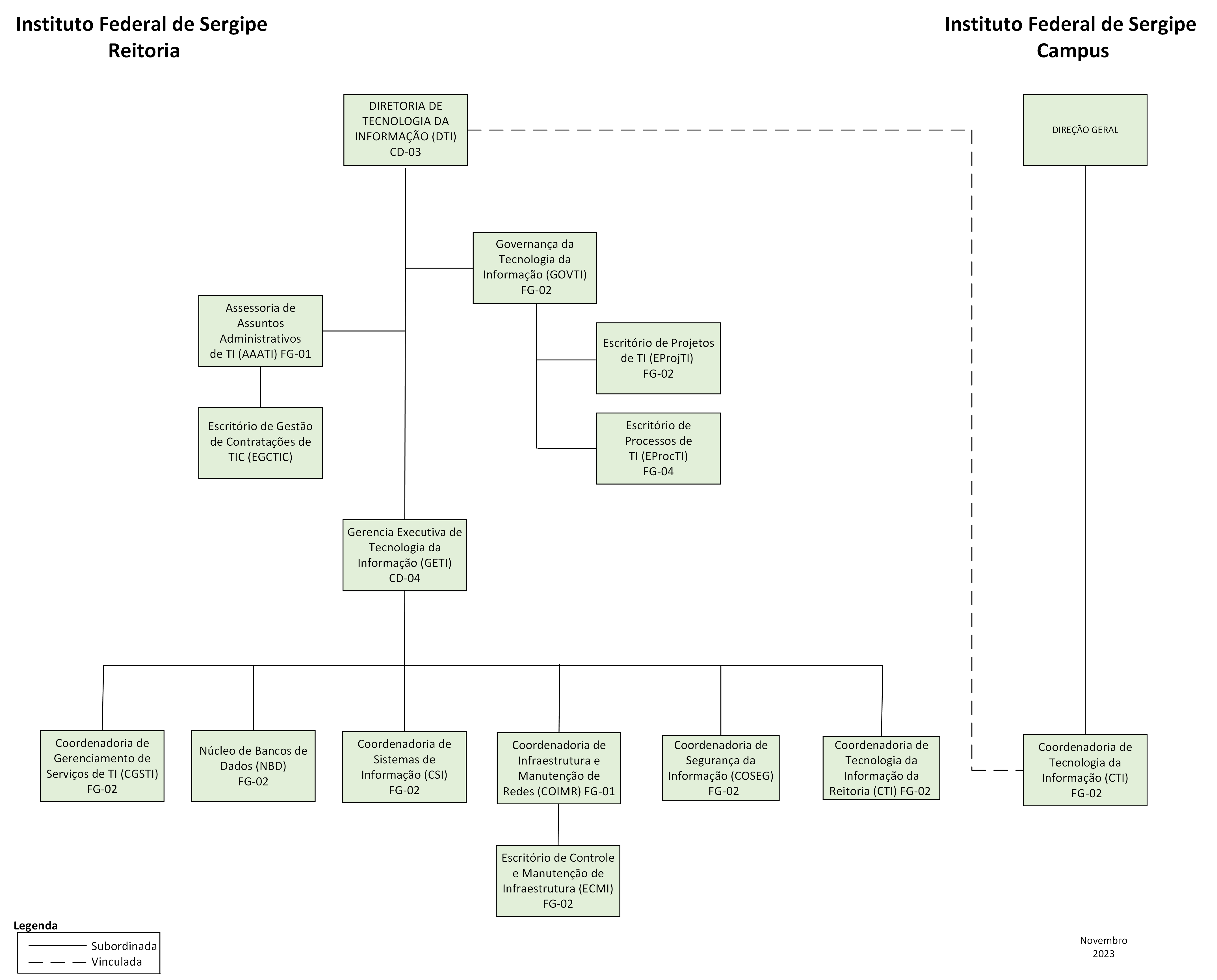
Estrutura Organizacional

|
Diretor de Tecnologia da Informação (DTI) Marcos Pereira dos Santos Av. Engenheiro Gentil Tavares da Mota, 1166, Bairro Getúlio Vargas Aracaju - SE | CEP: 49.055-260 - Brasil Email: Este endereço de email está sendo protegido de spambots. Você precisa do JavaScript ativado para vê-lo. Telefone: (79) 3711-3166
|
|
Gerente Executivo de Tecnologia da Informação (GETI) Jadson Fabio Santos Junior Av. Engenheiro Gentil Tavares da Mota, 1166, Bairro Getúlio Vargas Aracaju - SE | CEP: 49.055-260 - Brasil Email: Este endereço de email está sendo protegido de spambots. Você precisa do JavaScript ativado para vê-lo. Este endereço de email está sendo protegido de spambots. Você precisa do JavaScript ativado para vê-lo. Telefone: (79) 3711-3218
|
|
Assessor de Assuntos Administrativos de TI (AAATI) José Wilton de Gois Santos Av. Engenheiro Gentil Tavares da Mota, 1166, Bairro Getúlio Vargas Aracaju - SE | CEP: 49.055-260 - Brasil Email: Este endereço de email está sendo protegido de spambots. Você precisa do JavaScript ativado para vê-lo. Telefone: (79) 3711-3166 Assessor de Apoio ao Planejamento de Contratações de TIC Cristiano Estevan Vasconcelos Av. Engenheiro Gentil Tavares da Mota, 1166, Bairro Getúlio Vargas Aracaju - SE | CEP: 49.055-260 - Brasil Email: Este endereço de email está sendo protegido de spambots. Você precisa do JavaScript ativado para vê-lo. Telefone: (79) 3711-3166
Coordenadora de Governança de TI (GovTI) |
|
Manuela Iris dos Santos Av. Engenheiro Gentil Tavares da Mota, 1166, Bairro Getúlio Vargas Aracaju - SE | CEP: 49.055-260 - Brasil Email: Este endereço de email está sendo protegido de spambots. Você precisa do JavaScript ativado para vê-lo. Este endereço de email está sendo protegido de spambots. Você precisa do JavaScript ativado para vê-lo. Telefone: (79) 3711-3195
|
|
Coordenador do Escritório de Projetos de TI (EProjTI) José Eduardo Nascimento Figueiredo Av. Engenheiro Gentil Tavares da Mota, 1166, Bairro Getúlio Vargas Aracaju - SE | CEP: 49.055-260 - Brasil Email: Este endereço de email está sendo protegido de spambots. Você precisa do JavaScript ativado para vê-lo. Telefone: (79) 3711-3151
|
|
Coordenadora do Escritório de Processos de TI (EProcTI) Maria do Carmo Bispo Silva Av. Engenheiro Gentil Tavares da Mota, 1166, Bairro Getúlio Vargas Aracaju - SE | CEP: 49.055-260 - Brasil Email: Este endereço de email está sendo protegido de spambots. Você precisa do JavaScript ativado para vê-lo. Telefone: (79) 3711-3224
|
|
Coordenador de Sistemas de Informação (CSI) Uendel Santos Batista Av. Engenheiro Gentil Tavares da Mota, 1166, Bairro Getúlio Vargas Aracaju - SE | CEP: 49.055-260 - Brasil Email: Este endereço de email está sendo protegido de spambots. Você precisa do JavaScript ativado para vê-lo. Este endereço de email está sendo protegido de spambots. Você precisa do JavaScript ativado para vê-lo. Telefone: (79) 3711-3257
|
|
Coordenador de Infraestrutura e Manutenção de Redes (COIMR) Jefferson Gonzaga dos Santos Av. Engenheiro Gentil Tavares da Mota, 1166, Bairro Getúlio Vargas Aracaju - SE | CEP: 49.055-260 - Brasil Email: Este endereço de email está sendo protegido de spambots. Você precisa do JavaScript ativado para vê-lo. Este endereço de email está sendo protegido de spambots. Você precisa do JavaScript ativado para vê-lo. Telefone: (79) 3711-3138
Alex Oliveira Soares Av. Engenheiro Gentil Tavares da Mota, 1166, Bairro Getúlio Vargas Aracaju - SE | CEP: 49.055-260 - Brasil Email: Este endereço de email está sendo protegido de spambots. Você precisa do JavaScript ativado para vê-lo. Este endereço de email está sendo protegido de spambots. Você precisa do JavaScript ativado para vê-lo. Telefone: (79) 3711-3138
|
|
Núcle de Banco de Dados (NBD)
Av. Engenheiro Gentil Tavares da Mota, 1166, Bairro Getúlio Vargas Aracaju - SE | CEP: 49.055-260 - Brasil Email: getiEste endereço de email está sendo protegido de spambots. Você precisa do JavaScript ativado para vê-lo. Telefone: (79) 3711-3257
|
|
Coordenador de Segurança da Informação (CSEG) Demair de Sá Ramos Av. Engenheiro Gentil Tavares da Mota, 1166, Bairro Getúlio Vargas Aracaju - SE | CEP: 49.055-260 - Brasil Email: Este endereço de email está sendo protegido de spambots. Você precisa do JavaScript ativado para vê-lo. Este endereço de email está sendo protegido de spambots. Você precisa do JavaScript ativado para vê-lo. Telefone: (79) 3711 – 3210
|
|
Coordenador de Gerenciamento de Serviços de TI (CGSTI) Leandro Carvalho Leal Av. Engenheiro Gentil Tavares da Mota, 1166, Bairro Getúlio Vargas Aracaju - SE | CEP: 49.055-260 - Brasil Email: Este endereço de email está sendo protegido de spambots. Você precisa do JavaScript ativado para vê-lo. Este endereço de email está sendo protegido de spambots. Você precisa do JavaScript ativado para vê-lo. Telefone: (79) 3711-3145
|
Coordenadorias de Tecnologia da Informação - CTI (Reitoria e Campi)
|
Coordenador de Tecnologia da Informação – Reitoria (CTI – Reitoria) Adriano Cézar dos Santos Monteiro Avenida Jorge Amado, 1551 - Loteamento Garcia Bairro Jardins Aracaju - SE | CEP: 49025-330 - Brasil Email: Este endereço de email está sendo protegido de spambots. Você precisa do JavaScript ativado para vê-lo. Telefone: (79) 3711-1408
|
|
Coordenador de Tecnologia da Informação – Aracaju (CTI – AJU) João Vitor Quadros Leão Av. Engenheiro Gentil Tavares da Mota, 1166, Bairro Getúlio Vargas Aracaju - SE | CEP: 49.055-260 - Brasil Email: Este endereço de email está sendo protegido de spambots. Você precisa do JavaScript ativado para vê-lo. Telefone: (79) 3711-3259
|
|
Coordenador de Tecnologia da Informação – Estância (CTI – EST) José dos Santos Machado Rua Café Filho, 260 Bairro Cidade Nova Estância - SE | CEP: 49200-000 – Brasil Email: Este endereço de email está sendo protegido de spambots. Você precisa do JavaScript ativado para vê-lo. Telefone: (79) 3711- 3291 Ramal 3602
|
|
Coordenador de Tecnologia da Informação – Glória (CTI – GLO) Elvis de Jesus Gois Rodovia Juscelino Kubitschek, s/n Parque de Exposições João de Oliveira Dantas Nossa Senhora da Glória - SE | CEP: 49680-000 - Brasil Email: Este endereço de email está sendo protegido de spambots. Você precisa do JavaScript ativado para vê-lo. Telefone: (79) 3711 – 3295 Ramal 3701
|
|
Coordenador de Tecnologia da Informação – Itabaiana (CTI – ITA) Diego Assis Siqueira Gois Av. Avenida Padre Airton Gonçalves de Lima, 1140, Bairro São Cristóvão Itabaiana - SE | CEP: 49.500-543 – Brasil Email: Este endereço de email está sendo protegido de spambots. Você precisa do JavaScript ativado para vê-lo. Telefone: (79) 3711-3293 Ramal 3503
|
|
Coordenador de Tecnologia da Informação – Lagarto (CTI – LGT) Walter do Espírito Santo Rua Cauby, 523 Bairro Jardim Campo Novo Lagarto - SE | CEP: 49400-000 - Brasil Email: Este endereço de email está sendo protegido de spambots. Você precisa do JavaScript ativado para vê-lo. Telefone: (79) 3321-1500 Ramal 1507/1517
|
|
Coordenador de Tecnologia da Informação – Própria (CTI – PRO) Wesley Soares Silva Rua Rotary, nº 330 Bairro Centro Email: Este endereço de email está sendo protegido de spambots. Você precisa do JavaScript ativado para vê-lo. Telefone: (79) 3711-3274 Ramal 3275
|
|
Coordenador de Tecnologia da Informação – São Cristóvão (CTI – SC) Robert Mercenas Santos Rodovia BR-101, Km 96 Povoado Quissamã Email: Este endereço de email está sendo protegido de spambots. Você precisa do JavaScript ativado para vê-lo. Telefone: (79) 3711- 3074
|
|
Coordenador de Tecnologia da Informação – Socorro (CTI – SOC) Gladston Leite Lima Av. Perimetral B, s/n, Conj. Marcos Freire I. Nossa Senhora do Socorro - SE | CEP: 49160-000 - Brasil Email: Este endereço de email está sendo protegido de spambots. Você precisa do JavaScript ativado para vê-lo. Telefone: (79) 3711-3265 Ramal 3804
|
|
Coordenador de Tecnologia da Informação – Tobias Barreto (CTI – TB) Rosevaldo Xavier Santos Rodovia Gov. Antônio Carlos Valadares, s/n Conjunto Irmã Dulce Tobias Barreto - SE | CEP: 49030-000 - Brasil Email: Este endereço de email está sendo protegido de spambots. Você precisa do JavaScript ativado para vê-lo. Telefone: 3711-3290 Ramal 3407
|


Redes Sociais