Portfólio - PRODIN
Portal de Processos | Escritório de Processos
Portfólio | Base de Conhecimento | E-book's | Capacitações | Notícias | Fale Conosco
![]()
DGR
DEPARTAMENTO DE GESTÃO DE RISCOS
- Sistematização de boas práticas de governança e gestão (16/03/2018)
- Autoavaliação de práticas de governança e gestão institucionais (i-ESGo) - 28/10/2025
- Aprimoramento de práticas de governança e gestão institucionais (i-ESGo) - 28/10/2025
- Método de priorização de processos (16/03/2018)
- Gerenciamento de riscos e controles internos (16/03/2018)
- Ambiente interno e fixação de objetivos (16/03/2018)
- Subprocesso - Levantar Informações preliminares do ambiente interno da unidade (16/03/2018)
- Subprocesso - Identificar os principais processos da unidade (16/03/2018)
- Identificação de riscos (16/03/2018)
- Avaliação de riscos (16/03/2018)
- Respostas a riscos (16/03/2018)
- Implementação de Controles Internos (16/03/2018)
- Implementação da gestão de riscos e controle na contratação de serviços (16/03/2018)
DPG
DIRETORIA DE PLANEJAMENTO E GESTÃO
- Elaboração do plano de desenvolvimento institucional (PDI) (14/11/2017)
- Emissão de relatórios no Geplanes (13/09/2017)
- Geplanes (14/11/2017)
- Lançamento dos indicadores no Geplanes (13/09/2017)
- Macroprocesso DPG (14/11/2017)
- Parecer sobre questões orçamentárias (06/09/2017)
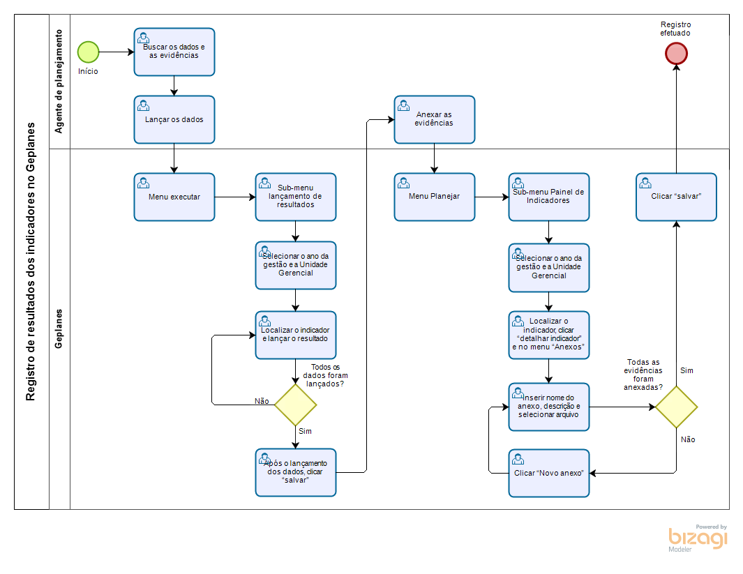
- Registro de resultados dos indicadores no Geplanes (12/09/2017)
- Matriz de riscos associada ao PAT (03/09/2021)
- Plano Anual de Trabalho - PAT (03/09/2021)
- Acompanhamento trimestral do PAT (03/09/2021)
- Mapeamento, atualização e padronização de processos (29/09/2021)
EP
ESCRITÓRIO DE PROCESSOS
- Colocar processos no Portal de Processos (22/10/2020)
- Subprocesso - Atualizar painel de indicadores (22/10/2020)
- Subprocesso - Atualizar planilha (22/10/2020)
- Subprocesso - Fazer upload para o Google Drive (22/10/2020)
- Subprocesso - Publicar processos no Portal de Processos (22/10/2020)
NAEC
NÚCLEO DE ANÁLISES ECONÔMICAS
- Elaboração da análise do mercado de trabalho associado a cursos ofertados (15/12/2017)
- Elaboração de estudos de mercado (07/12/2017)
- Definir metodologia e diretrizes do estudo (07/12/2017)
- Executar a pesquisa de campo (12/07/2017)
- Elaborar o relatório final (07/12/2017)
- Elaboração do estudo de viabilidade (10/05/2017)
- Elaboração do ranking de profissões (10/05/2017)
- Macroprocesso NAEC (01/03/2017)
NIST
NÚCLEO INSTITUCIONAL DE SEGURANÇA DO TRABALHO
- Processo segurança do trabalho (26/07/2021)
- Check-list dos hidrantes (13/07/2021)
- Elaboração de relatórios sobre segurança do trabalho (09/12/2017)
- Elaboração do laudo de insalubridade e periculosidade (20/07/2021)
- Elaboração do programa de prevenção de riscos ambientais (20/07/2021)
- Subprocesso - Planejar visita a unidade - elaboração de PPRA (09/12/2017)
- Fiscalização dos setores do IFS (13/07/2021)
- Laudo individual de insalubridade e periculosidade (20/07/2021)
- Solicitação de EPI (18/02/2019)
- Treinamentos em segurança do trabalho (26/07/2021)
SECRETARIADO
- Agendamento eletrônico (24/11/2017)
- Cadastramento de portarias (23/11/2017)
- Envio e recebimento de malote (24/11/2017)
- Macroprocesso secretariado (05/01/2017)
- Recebimento de processo orçamentário (23/08/2017)
- Requisição de materiais de expediente e limpeza (14/08/2017)
- Requisição de veículos (24/11/2017)
- Tramitação de processo (04/12/2017)
DIPOP
DIRETORIA DE PLANEJAMENTO DE OBRAS E PROJETOS


Redes Sociais