Portfólio - REITORIA
Portal de Processos | Escritório de Processos
Portfólio | Base de Conhecimento | E-book's | Capacitações | Notícias | Fale Conosco

AUDINT
AUDITORIA INTERNA
- Acompanhamento das recomendações do sistema monitor da CGU (17/10/2019)
- Acompanhamento dos acórdãos do TCU (08/10/2019)
- Acompanhamento dos indícios no sistema e-pessoal - módulo indícios do TCU (17/10/2019)
- Elaboração da proposta do PAINT (26/09/2019)
- Elaboração de nota de auditoria (05/09/2019)
- Elaboração do boletim da auditoria compartilhada - BAC (29/08/2019)
- Elaboração do projeto de auditoria baseada em riscos – ABR (16/09/2019)
- Elaboração do relatório anual das atividades da auditoria interna-RAINT (05/09/2019)
- Elaboração do relatório de execução do PAINT-REP (05/09/2019)
- Elaboração do relatório gerencial de monitoramento – RGM (22/08/2019)
- Monitoramento de relatórios (16/08/2019)
- Realização de auditoria do tipo - avaliação da gestão (05/09/2019)
- Programa de auditoria de avaliação dos controles internos administrativos (05/09/2019)
DCOM
DEPARTAMENTO DE COMUNICAÇÃO SOCIAL
DINOVE / NIT
DIRETORIA DE INOVAÇÃO E EMPREENDEDORISMO / NÚCLEO DE INOVAÇÃO TECNOLÓGICA
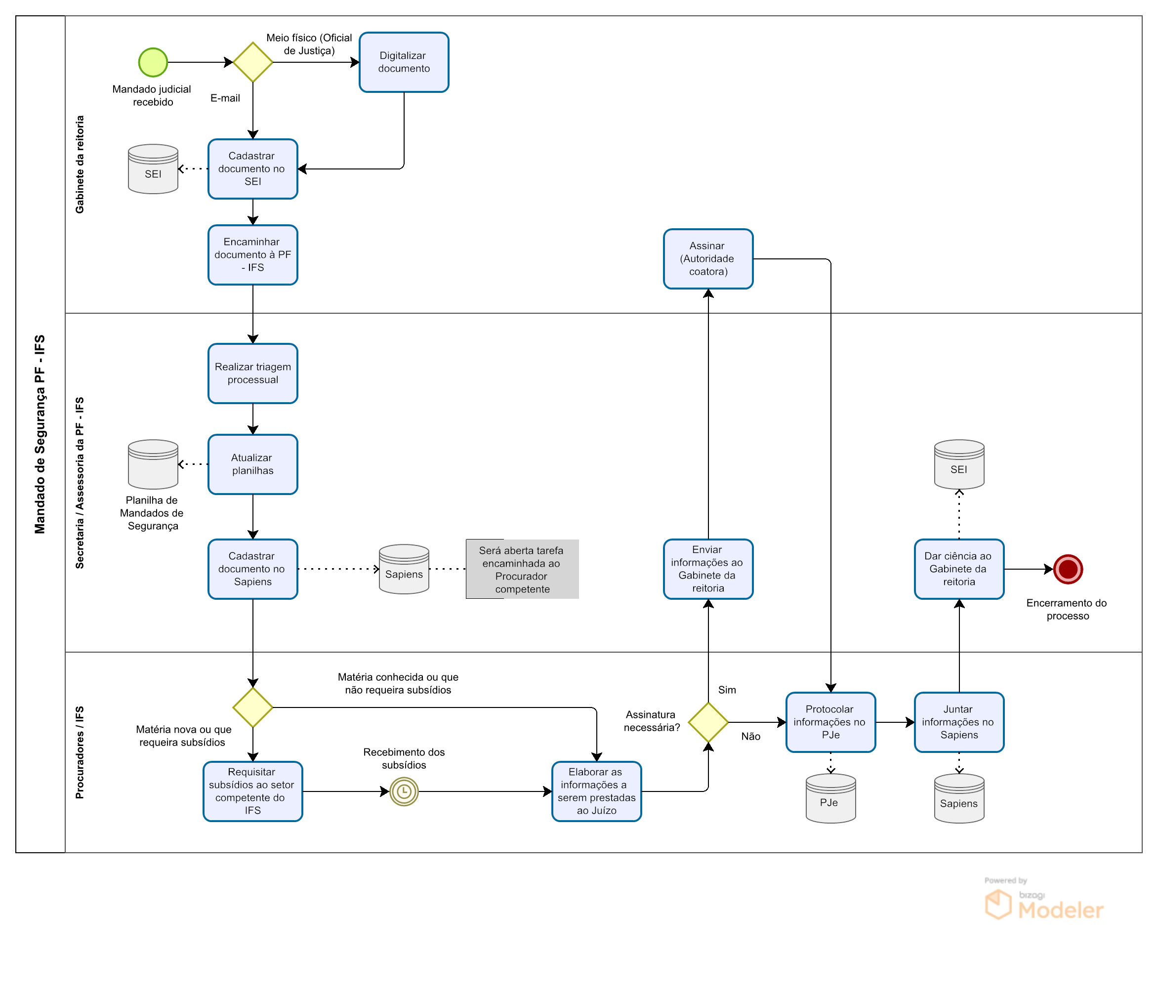
PF / IFS
PROCURADORIA FEDERAL JUNTO AO IFS
Outros
registrado em:
Portal de Processos


Redes Sociais