Portfólio - PROPEX
Portal de Processos | Escritório de Processos
Portfólio | Base de Conhecimento | E-book's | Capacitações | Notícias | Fale Conosco
![]()
PROPEX
PRÓ REITORIA DE PESQUISA E EXTENSÃO
- Cadastro de projeto de extensão (19/03/2019)
- Cadastro de projeto de pesquisa (19/03/2019)
- Programa de pós-graduação stricto sensu profissionais em rede (19/03/2019)
- Programa jovem aprendiz (19/03/2019)
- Programas institucionais de pós-graduação stricto sensu (19/03/2019)
- Proposta de MINTER e DINTER (19/03/2019)
- Realização de evento a partir de cadastro no SISPUBLI (19/03/2019)
- Registro de material para publicação online ou impresso (19/03/2019)
- Submissão de projetos de pesquisa que envolvam a participação de seres humanos (19/03/2019)
PROFEPT
PROGRAMA DE PÓS-GRADUAÇÃO EM EDUCAÇÃO PROFISSIONAL E TECNOLÓGICA
- Exame nacional de acesso (01/10/2020)
- Defesa da dissertação (01/10/2020)
- Qualificação do mestrado (01/10/2020)
- Matrícula em disciplinas eletivas (22/10/2019)
- Requerimento de diploma (17/10/2019)
- Trancamento de matrícula (17/10/2019)
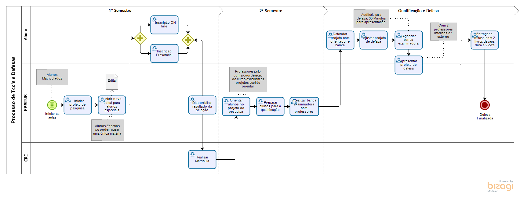
PPMTUR
PROGRAMA DE POS-GRADUAÇÃO EM TURISMO
registrado em:
Portal de Processos


Redes Sociais