Essa pagina depende do javascript para abrir, favor habilitar o javascript do seu browser!
Ir direto para menu de acessibilidade.
Página inicial > Editais Progep > 2016 > Hotsite - PROGEP > MAPEAMENTO DE PROCESSOS
Início do conteúdo da página

MAPEAMENTO DE PROCESSOS

Publicado: Quinta, 16 de Dezembro de 2021, 12h50 | Última atualização em Segunda, 15 de Dezembro de 2025, 15h02

MAPEAMENTO DOS PROCESSOS DA PRÓ-REITORIA DE GESTÃO DE PESSOAS

Tenha acesso ao fluxo dos processos que tramitam na Pró-Reitoria, do momento de autuação até o seu arquivamento.


PROGEP:
Programa de acolhimento aos servidores ingressantes do IFS - PASIFS

Fluxo de Atividades sobre o Programa de Gestão e Desempenho (PGD):
- Cadastro do Plano de Trabalho
- Execução do Plano de Trabalho
- Inscrição no Programa de Gestão
- Programa de Gestão (SUSEP)

Fluxo dos Processos que Tramitam na Coordenadoria de Cadastro (CCAD)/DAP:
Admissão
- Alteração de dados bancários
- Alteração de dados pessoais
- Auxílio Natalidade e Auxílio Pré-escolar
Certidão de Tempo de Contibuição
Desaverbação de Tempo de Serviço
Emissão de Declarações
-
Isenção de Imposto de Renda
- Licença Falecimento
-
Licença Casamento
Licença Maternidade
-
Licença Paternidade
-
Licença Prêmio Pecúnia
-
Licença Saúde
Restabelecimento de Pagamento de Aposentado / Pensionista

 Fluxo dos Processos que Tramitam na Coordenadoria de Desenvolvimento de Pessoas (CDP)/DSDPES:
- Aceleração da Promoção
Afastamento para pós-graduação Stricto sensu (Docente)
Afastamento para pós-graduação Stricto sensu (Técnico-Administrativo em Educação - TAE)
Horário Especial para Servidor Estudante
Incentivo à Qualificação
Licença para capacitação
Progressão por Capacitação Profissional (Técnico-Administrativo em Educação - TAE)
Progressão por Mérito Profissional (Técnico-Administrativo em Educação - TAE)
Reconhecimento de Título
Relatório semestral das atividades desenvolvidas durante o afastamento para Pós-Graduação - Docente
Relatório semestral das atividades desenvolvidas durante o afastamento
Retribuição por Titulação
Subprocesso - Providenciar indeferimento e recursos

Fluxo dos Processos que Tramitam na Coordenadoria de Administração de Pessoal (CADP)/DAP:
Abono de Permanência - aposentadoria especial
Abono de Permanência
Aposentadoria Compulsória
Aposentadoria de servidor com deficiência
Aposentadoria Especial
Aposentadoria por Invalidez
Aposentadoria Voluntária
Auxílio transporte interestadual
Auxílio Transporte
Contagem de tempo de serviço
Pensão Civil - dependente com deficiência
Pensão Civil

Fluxo dos Processos que Tramitam na Coordenadoria de Folha de Pagamento (COFP)/DAP:
- Atividade de GECC realizada por servidor do IFS em órgão externo
Auxílio Funeral
Auxílio Saúde
- Gratificação por Encargo de Curso ou Concurso (GECC)Gratificação por Encargo de Curso ou Concurso (GECC)
- Plano de Saúde GEAP - Adesão, Cancelamento e Migração
Solicitação de Substituição Remunerada

Fluxo dos Processos que Tramitam na Coordenadoria de Seleção e Contratos (CSC)/DSDPES:
- Adesão de Professor Voluntário
Contratação de Professor Substituto
- Empenho de GECC - Processos seletivos decorrentes de editais da CSC_PROGEP
Encerramento da Contratação - Distrato
Encerramento da Contratação - Prazo contratual finalizado
Pagamento de GECC - Servidor do IFS
Pagamento de GECC - Servidor de outro Orgão
Prorrogação de Contrato de Professor Substituto
Solicitação de Professor Substituto
Solicitaçao e Adesão de Professor Voluntário
- Redistribuição Docente EBTT (de outra instituição para o IFS)

Fluxo dos Processos que Tramitam na Coordenação de Lesgilação e Normas COLEN/DNAGS:
Ações de cumprimento de decisão judicial(com efeito financeiro)
Ações de cumprimento de decisão judicial(Sem efeito financeiro)
Afastamento para justiça eleitoral
Alteração de Regime de Trabalho Docente
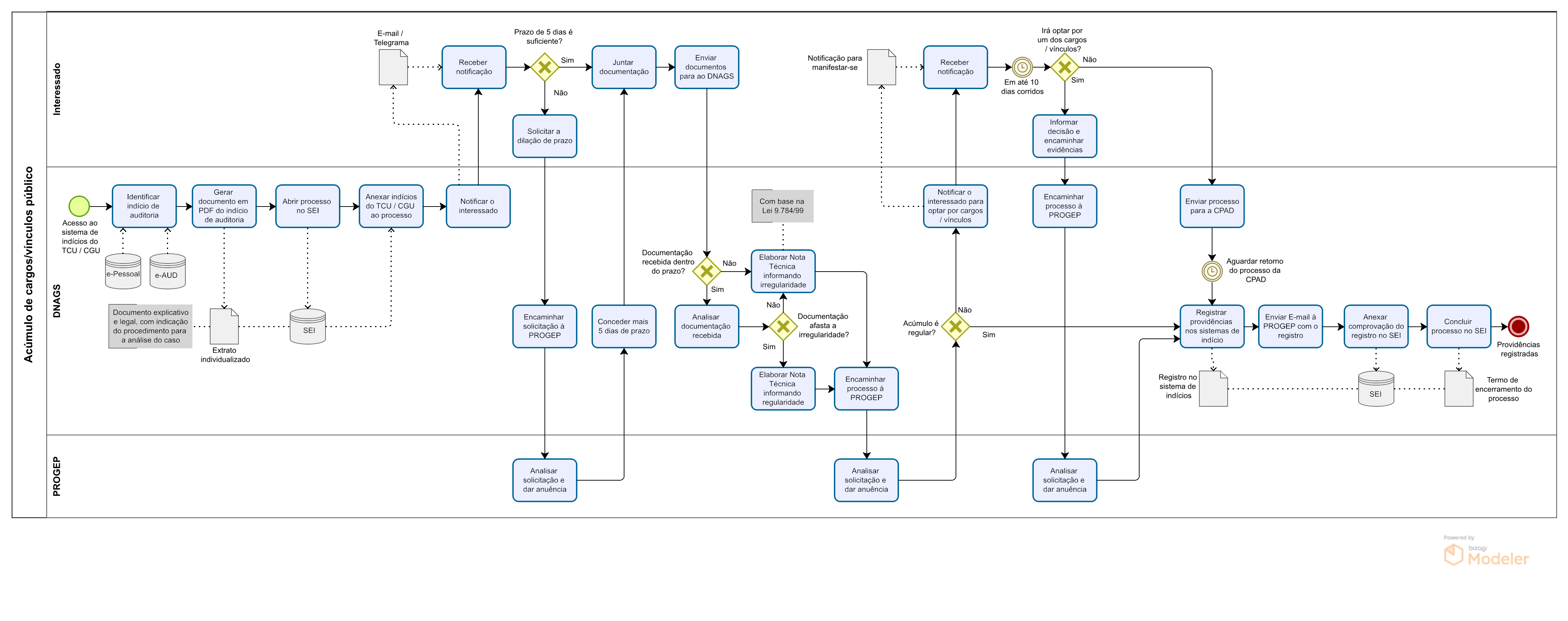
- Auditoria - Acúmulo de cargos / vínculos públicos
- Cessão de outros órgãos para o IFS
Cessão do IFS para outros Órgãos
Colaboração Técnica - docente do IFS para outro Órgão
Colaboração Técnica - docente de outro Órgão para o IFS
- Colaboração Técnica - TAE do IFS para Outro Órgão
Colaboração Técnica - TAE de outro Órgão para o IFS
Concessão dos Adicionais Ócupacionais
Exercício Provisório de outra IFE para o IFS
Exercício Provisório do IFS para outra IFE
Fornecimento de Subsídios para defesa judicial do IFS
Horário especial - Servidor, Cônjuge, filho ou dependente com deficiência
Isenção de Imposto de Renda
Licença para Acompanhamento de Cônjuge (sem remuneração)
Licença para Atividade Política
Licença para Mandato Classista (Sem remuneração)
Licença para Serviço Militar (Sem remuneração)
Licença para Tratar de Interesses Particulares
- Monitoramento Semestral dos Adicionais Ocupacionais.
Recondução
-
Redução da Jornada de Trabalho com Remuneração Proporcional
Remoção a Pedido
Remoção por Motivo de Saúde
- Reposição ao Erário
Requisição - Presidência da República e respectivas secretarias
Requisição - Justiça Eleitoral
-
Reversao da Jornada de Trabalho com Remuneração Proporcional

Fluxo dos Processos que Tramitam no Departamento de Seleção e Desenvolvimento de Pessoas (DSDPES):
- Estágio Probatório - Docente
Estágio Probatório - TAE
Estágio Probatório - TAE (avaliação convalidativa)
- Licença para tratamento da própria saúde ou por motivo de doença de pessoa da família
- Perícia Médica - SEI 

registrado em:
Fim do conteúdo da página