Portfólio - PROEN
Portal de Processos | Escritório de Processos
Portfólio | Base de Conhecimento | E-book's | Capacitações | Notícias | Fale Conosco
![]()
Processos Mapeados
DGB
DIRETORIA GERAL DE BIBLIOTECAS
- Adicionar artigos ao repositório institucional (26/08/2021)
- Ajustes e correção de dados do repositório institucional (26/08/2021)
- Recebimento de material (26/08/2021)
- Subprocesso Armazenar no respositório institucional (26/08/2021)
- Envio de malote via sistema pergamum (26/08/2021)
- Recebimento de malote via sistema pergamum (26/08/2021)
- Subprocesso Gravar no Pergamum (26/08/2021)
- Subprocesso Detalhar Planejamento de Execução (26/08/2021)
- Subprocesso Cadastrar Inventário (26/08/2021)
- Produzir Relatórios (26/08/2021)
- Planejar Inventário (26/08/2021)
- Inventário - Macroprocesso (26/08/2021)
- Executar Leitura (26/08/2021)
- Reposição de itens Extraviados - COBIB (26/08/2021)
- Acesso ao portal de periódicos do portal da CAPES (26/08/2021)
- Acessar o portal TargetABNT (26/08/2021)
- Acessar a base de dados Minha Biblioteca (26/08/2021)
- Acessar a base de dados Biblioteca Virtual (26/08/2021)
- Fluxograma de depósito no Repositório Institucional do IFS (26/08/2021)
DIREÇÃO
- Aberturas de curso - FIC (29/09/2020)
- Abertura de novo curso (29/09/2020)
- Abertura de novo curso - Programas Externos (29/09/2020)
- Reformulação de curso (29/09/2020)
- Suspensão ou extinção de curso (29/09/2020)
RECEPÇÃO
- Preparo técnico de doações (29/09/2020)
- Recebimento de materiais (29/09/2020)
- Saída de material (29/09/2020)
RIFS
- Adicionar artigos ao repositório institucional (29/09/2020)
- Ajustes e correção de dados do repositório institucional (29/09/2020)
- Recebimento de material (29/09/2020)
- Subprocesso Armazenar no respositório institucional (29/09/2020)
CTC
CRI
- Análise de inventário (29/09/2020)
- Direcionamento de suporte (29/09/2020)
- Abrir chamado via GLPI (29/09/2020)
CPT
- Análise e catalogação de material (29/09/2020)
- Subprocesso catalogação de material (29/09/2020)
- Controle de qualidade (29/09/2020)
- Concessão de diárias e passagens (29/09/2020)
- Subprocesso Solicitar diárias e passagens (29/09/2020)
- Subprocesso Prestar contas (29/09/2020)
- Subprocesso Cadastrar viagens (29/09/2020)
CDC
- Processo de aquisição bilbiográfica do IFS (29/09/2020)
- Cadastrar as referências bilbiográficas no pergamum (29/09/2020)
- Preparar material para envio (29/09/2020)
- Acompanhar o processo de pagamento (29/09/2020)
- Recebimento de doações de material bibliográfico (29/09/2020)
CAEX
- Processo de pagamento da base de dados (29/09/2020)
- Abrir processo de pagamento (29/09/2020)
- Receber processo de acompanhamento (29/09/2020)
- Gerar solicitação / Requerimento para pagamento (29/09/2020)
- Enviar processo de pagamento (29/09/2020)
- Anexar ficha de acompanhamento (29/09/2020)
- Adicionar nota fiscal (29/09/2020)
- Preparar despacho (29/09/2020)
DGI
DEPARTAMENTO DE GESTÃO DE INGRESSOS (ANTIGO DAA)
- Processo seletivo de ingresso discente (15/07/2021)
- Cadastro da oferta de vagas graduação (16/10/2019)
- Cadastro da oferta de vagas médio técnico (16/10/2019)
- Cadastro do processo seletivo graduação (02/10/2019)
- Cadastro do processo seletivo integrado (02/10/2019)
- Cadastro do processo seletivo subsequente (02/10/2019)
- Elaboração e publicação do edital do processo seletivo (02/10/2019)
- Empenho para realização da compra de lanche para o processo seletivo (02/10/2019)
- Gerenciamento dos candidatos PCD’s (02/10/2019)
- Licitação da compra de lanche para o processo seletivo (02/10/2019)
- Minuta de ofício de solicitação de locais para aplicação da prova (02/10/2019)
- Solicitação à secretária da saúde - atendimento do SAMU no dia de aplicação das provas (02/10/2019)
- Solicitando o aumento da oferta da frota de transporte coletivo para o dia da aplicação da prova (02/10/2019)
- Concomitante (outras formas de ingresso) (14/10/2019)
- FIC - Formação Inicial e Continuada (outras formas de ingresso) (14/10/2019)
- Portador de diploma (outras formas de ingresso) (11/10/2019)
- ProEJA (outras formas de ingresso) (14/10/2019)
- Reintegração (outras formas de ingresso) (14/10/2019)
- Publicação do edital do SISU (outras formas de ingresso) (15/10/2019)
- Transferência externa (outras formas de ingresso) (14/10/2019)
- Transferência interna (outras formas de ingresso) (14/10/2019)
- Processo de pagamento de gratificação de encargos de cursos e concursos (GECC) (02/10/2019)
- Processo seletivo (02/10/2019)
- Prova (02/10/2019)
- Seleção de fiscais e fiscalização da prova (02/10/2019)
- Heteroidentificação - Cursos Técnicos Subsequentes, Graduação e SISU - Preto ou Pardo (21/06/2023)
- Heteroidentificação - Cursos Técnicos Subsequentes, Graduação e SISU - Preto ou Pardo e PCD (21/06/2023)
- Heteroidentificação - Cursos Técnicos Subsequentes, Graduação e SISU - Indígena (21/06/2023)
- Heteroidentificação - Cursos Técnicos Subsequentes, Graduação e SISU - Indígena e PCD (21/06/2023)
- Denúncia ao MPF - Heteroidentificação (21/06/2023)
- Denúncia de Justiça - Heteroidentificação (21/06/2023)
DEPS
DIRETORIA DE ENSINO PROFISSIONAL E SUPERIOR
- Solicitação de contratação de professores e/ou substitutos (26/09/2019)
- Encontro pedagógico multicampi (09/02/2022)
DGA
DEPARTAMENTO DE GESTÃO ACADÊMICA
- Colação de Grau (28/06/2023)
- Cadastro-reformulaçao de cursos (20/08/2020)
- Criação_reformulação do PPC (20/08/2020)
- Certificação e proficiência pelo ENCCEJA (14/12/2023)
DIAE
DIRETORIA DE ASSUNTOS ESTUDANTIS
- PRAAE - linhas de ações de não vulnerabilidade socioeconômica (04/07/2019)
- PRAAE - linhas de ações de vulnerabilidade socioeconômica (18/02/2022)
- Celebração de convênios de estágio (28/06/2019)
- Contratação de estudantes para estagio obrigatório em setores da reitoria (28/06/2019)
- Seguro de vida para estágio obrigatório (28/06/2019)
EAD
EDUCAÇÃO A DISTÂNCIA
PEI
PROCURADORIA EDUCACIONAL INSTITUCIONAL
- Censo da esucação superior CENSUP (27/09/2020)
- Censo da educação básica (27/09/2020)
- Subprocesso - Auxíliar alunos no módulo aluno (27/09/2020)
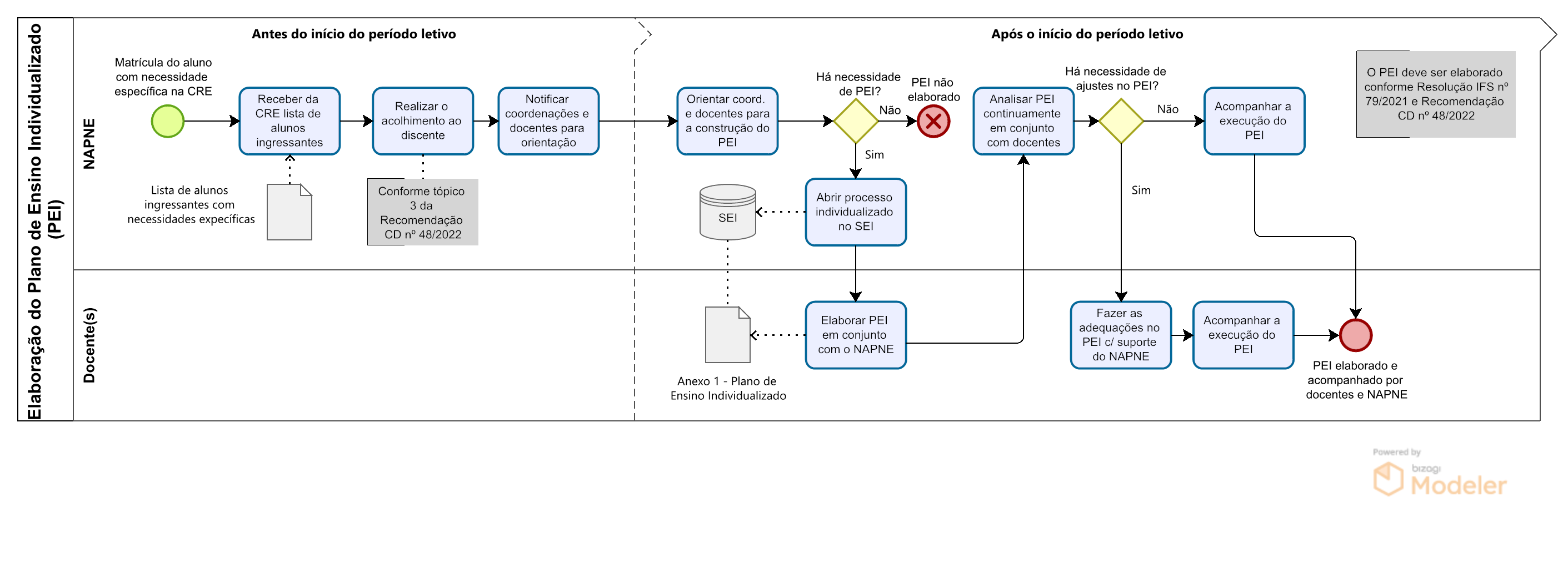
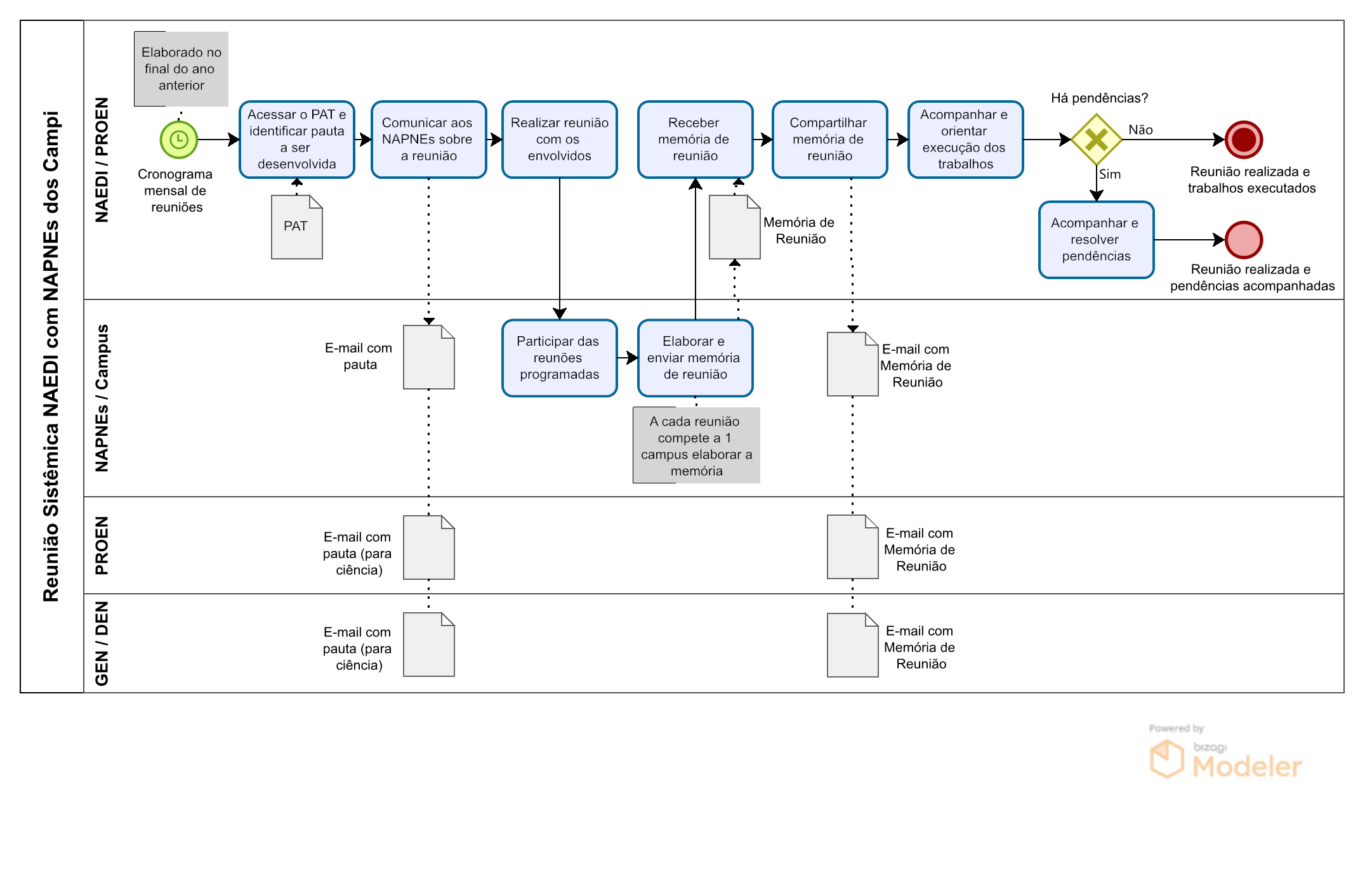
NAEDI
NÚCLEO DE ACESSIBILIDADE E EDUCAÇÃO INCLUSIVA


Redes Sociais