Processos Mapeados
ASCOM
Serviços de comunicação - Jornalismo
Solenidade de formatura - Superior
Solenidade de formatura - Técnico
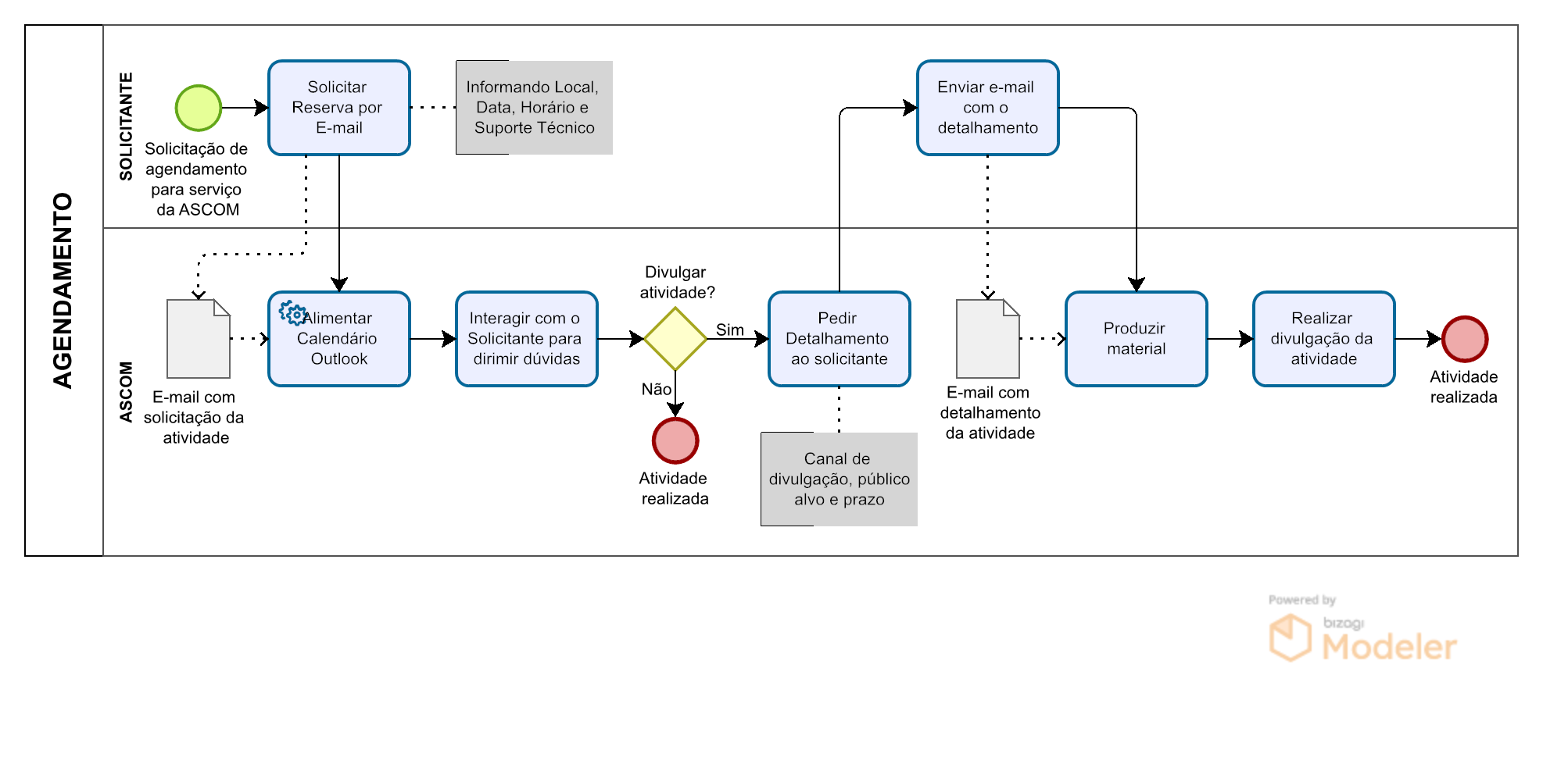
Solicitação de espaços - Público externo
Solicitação de auditório - Público interno
CCDD
Pedido de anteposição-reposição de aulas
COAE
Atualização Cadastral nas Linhas de Ações de Vulnerabilidade
Auxílio Fardamento e Material Escolar
Auxílio Financeiro para Participação em Eventos
Cadastramento nas Linhas de Ações de Vulnerabilidade Socioeconômica
COORDENADORIA DE CURSOS
Atualização de E-mail e Redes Sociais no Curso
Construir o Plano de Gestão da Coordendoria de Curso
Controle de Vagas Remanescentes
Divulgação de Programa e Incentivos Oferecidos
Elaboração e Revisão de Horários
Interação entre Equipe Multidisciplinar, Docentes e Discentes
Levantamento de Evasão de Discentes
Matrícula em Disciplina - Subsequente e Superior
Orientação sobre Requerimento da CRE
Retenção do Discemte no Campus
Reuniões de Colegiado, NDE e Coordenação
COPLAN
Levantamento de Riscos Infraestrutura Externa
Levantamento de Riscos Infraestrutura Interna
GABINETE DA DIREÇÃO GERAL
Ingresso de Novos Servidores - Docentes
Ingresso de Novos Servidores - TAES
LICITAÇÕES E CONTRATOS


Redes Sociais