Processos Mapeados
O mapeamento dos processos visa melhorar o alinhamento estratégico organizacional através de processos integrados e padronizados.
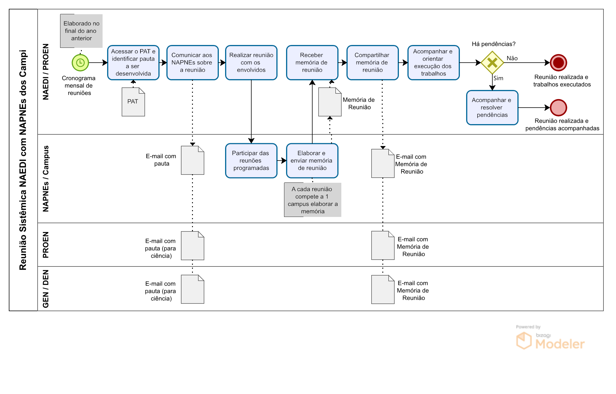
Reunião Sistêmica NAEDI com NAPNEs dos Campi
Levantamento de Profissionais Especializados de Acordo com as necessidades dos Campi
Lançamento do Edital do processo seletivo do IFS gravado em Libras
registrado em:
Hotsite - NAEDI


Redes Sociais